Estimating financial institutions' intraday liquidity risk : a Monte Carlo simulation approach
Loading...
Borradores de Economía; No. 703
Date published
2012-04-15
Date
2012-04-15
Authors
Part of book title
ISSN
ISBN
Document language
spa
Cargando estadísticas...
Las opiniones contenidas en el presente documento son responsabilidad exclusiva de los autores y no comprometen al Banco de la República ni a su Junta Directiva.
The opinions contained in this document are the sole responsibility of the author and do not commit Banco de la República or its Board of Directors.
Abstract
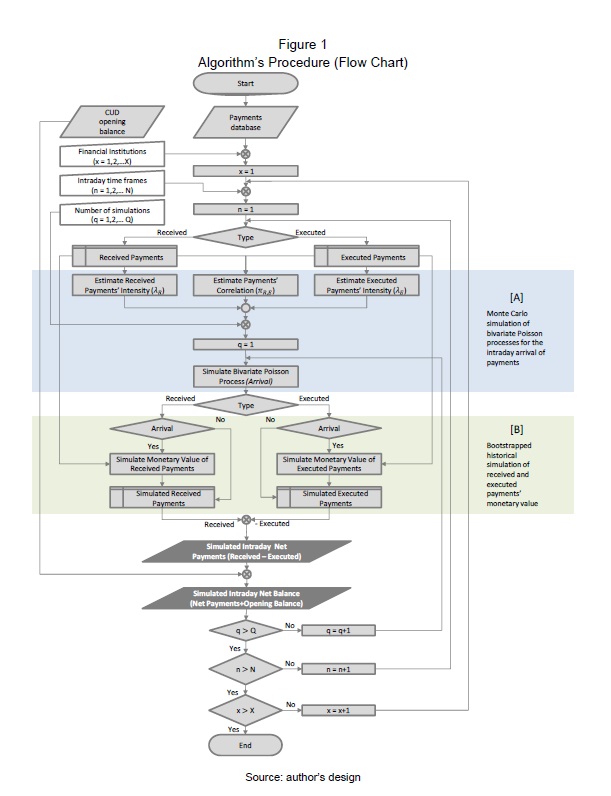
The most recent financial crisis unveiled that liquidity risk is far more important and intricate than regulation have conceived. The shift from bank-based to market-based financial systems and from Deferred Net Systems to liquidity-demanding Real-Time Gr
Description
Temática
Keywords
Citation
Collections
Seleccionar año de consulta:

Esta obra está bajo licencia internacional Creative Commons Reconocimiento-NoComercial 4.0.
Este documento ha sido depositado por parte de el(los) autor(es) bajo la siguiente constancia de depósito